必威官方网站- Betway必威- APP下载德邦基金董事长离任
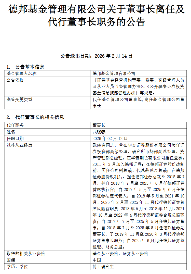
2026-02-24必威官方网站,Betway必威,必威APP下载2月14日,德邦基金发布董事长离任及代行董事长职务公告,经董事会审议,左畅因工作调整不再担任公司董事长,于2月12日离任,现任总经理武晓春已代行公司董事长职务。
对于变更董事长的影响,德邦基金向媒体公开表示,调整后投研、销售、运营等核心管理团队保持稳定,公募基金、专户产品等投资运作一切正常,客户资金安全及基金份额持有人利益均得到充分保障,各项经营管理工作有序推进。本次调整系公募行业高管变更常态化背景下的常规举措,不影响公司正常运营与长期发展。
另有业内人士向《国际金融报》记者表示,此次人事调整是基于公司长期发展的正常治理优化安排。
根据公告,武晓春曾在华泰证券历任证券投资部高级经理、研究所市场部副总经理、资产管理部总经理,在华泰期货担任董事。2011年3月,加入德邦证券,在德邦证券股份改制前,历任公司副总裁、代总裁以及总裁;在德邦证券股份改制后,曾担任公司总裁、首席执行官、副董事长等职务;自2025年6月起任德邦证券总经理、财务总监。
德邦基金近期受市场关注较高。先是市场传出旗下某基金产品单日销售破百亿元,之后多家媒体报道,D公司与不具备基金销售业务资格和基金从业资格的互联网“大V”开展营销合作、违规销售基金产品,被监管部门采取责令改正并暂停受理公募基金产品注册的监管措施,该公司总经理、督察长、互联网业务部门负责人等被同步追责。
尽管相关内容没有实名指出D公司是哪家基金公司,但多家媒体报道,被处罚的基金公司是德邦基金。
公开资料显示,德邦基金成立于2012年,公司大股东为德邦证券(持股80%)。Wind数据显示,截至2025年四季度末,德邦基金旗下公募管理规模为696.73亿元,共有16位基金经理,管理公募基金产品33只。


